警察破案时,常根据指纹来确认嫌疑人的身份。在微观世界,组成物质的分子也会产生特定的“指纹”,它们来自于分子振动。识别这些“指纹”对科学家来说非常有用。然而在活细胞的世界,复杂性带来了巨大挑战:各种分子的“指纹”混杂交融,就像很多人握过的门把手,上面沾满了指纹,我们该如何辨认它们呢?
pp电子游戏平台官网张德龙研究员、生物医学工程与科学仪器学院Hyeon Jeong Lee研究员、医学院附属口腔医院俞梦飞研究员合作,提出“频率复用”的泵浦—探测方案,用一束探测光同时采集物质的红外光谱和拉曼光谱。过去要通过多次探测获取到的“分子指纹”,被统一在同一次探测中。这一方案为人们原位、无标记、全景式获取细胞内部的多种分子“指纹”奠定了基础。它在生物医学诊断、材料表征和药物研发等领域存在广泛的应用潜力。
用光提取物质的“分子指纹”
3年前一次偶然的机会,口腔医学专家俞梦飞造访了张德龙的实验室。“细胞中还有很多我们想看见而目前没法看见的东西。”看到各种各样的光学器件,俞医生很兴奋,“比如标志性的蛋白分子,我们能不能在体、实时、高效地看到它们?现有的分子生物学方法时间周期还很长。”生仪学院的Hyeon Jeong Lee研究员从事细胞代谢学研究,她告诉张德龙,一些毫不起眼的代谢小分子对细胞命运有非常重要的影响,它们是怎么分布、怎么相互作用的,目前的认识还非常初步,这也急需观察工具。
张德龙所在的生物光子学领域正致力于为人类观察生命提供新的方法和工具。过去的一个世纪,人们对生命的观察已经大大突破了肉眼直接观察的局限。最大的贡献来自于光:在物理学家看来,任何物质的分子都可看做一个振动的分子“弹簧”。在光的扰动下,“弹簧”的振动模式会发生改变。通过探测振动光谱前后变化,我们可以获得观察对象的“身份”信息。“特定的分子都有对应的振动光谱,它们是分子的‘指纹’。”张德龙说,这为我们探索细胞内的世界提供了重要线索。
当前,用于生物观察的“分子指纹”主要有两大类型:一是红外光谱,它记录的是扰动光前后对光子的吸收;二是拉曼光 谱,它记录的是激发光的散射信息。基于这两种方法开发的“指纹提取”仪器已广泛出现在各种实验室。“两类方案各有各的灵敏区间,它们就像一枚硬币的两面,一类探测只能获取其中一面的信息。”张德龙说。想到两位生物医学专家提出的挑战,他开始思考如何同时看清“硬币”的两面。
如何同时看到“硬币”的两面
近年来,红外光谱技术和拉曼光谱技术各自取得了显著进步,在分辨率、灵敏度等方面都达到了新的高度。两种不同的技术路线各有优势,各有擅长的“分子指纹”区域。但仅有特异性的识别并不能满足应用的需求。Hyeon Jeong Lee说,细胞内的物质纷繁复杂,如果单次只能捕捉一种物质,那我们获得的认识会依然有限。
两种技术看似截然不同,研究团队还是琢磨出了它们的共同点:“从本质上来说,两者反映的都是分子振动,而且都使用了泵浦—探测的信号采集方式。”论文共同第一作者、博士生傅鹏程认为,这就是实现同时看到“硬币”两面的突破口。研究团队提出的INSPIRE技术方案,尝试用同一束探测光去捕捉两种泵浦光的扰动。“在同一束探测光中,我们编码了两种时间尺度的光学过程,一个是微秒级的中红外光热弛豫过程,一个是皮秒级的受激拉曼散射过程。”
就像在门把手上留下了不同人的指纹,接下来的挑战是:如何把些混合的“分子指纹”再解码成两种信号?收听广播的经历给了论文共同第一作者、博士生张永庆灵感,他想到了信息通讯领域常用的“频率复用”概念。正因为频率复用,我们可以在同一台收音机上收听不同频率的电台。“我们希望,新的探测技术可以像听广播一样,自由探测不同‘频道’的分子‘指纹’。”
通过INSPIRE技术,研究团队首次实现了亚微米分辨率下红外和拉曼信号的同步采集。这种统一带来了两种技术路线的优势互补。“传统红外成像的空间分辨率限制,通过泵浦-探测方案达到了亚微米级的空间分辨率。它在全光谱范围内都保持着优异的信噪比表现,特别在包含丰富分子结构信息的指纹区实现了高质量成像。”张德龙说。

图1. INSPIRE显微镜的原理和装置图。
让细胞告诉我们更多
张德龙在他的光学实验室的对面单独开辟了一个细胞培养室,从合作者实验室送过来的生物标本,可以快捷的“接入”隔壁的光学实验平台。

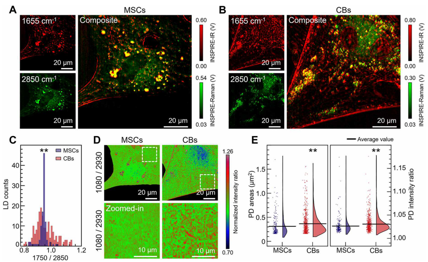
图2.使用 INSPIRE 成像对间充质干细胞 (MSCs) 到成软骨细胞 (CBs) 的早期分化的代谢分析。
研究团队展示了成软骨细胞的成像图。“我们同时获取了细胞中脂滴和蛋白聚糖分子的图像,并可以清晰的看到它们的空间分布和比例关系。”傅鹏程说,“干细胞向成软骨细胞的早期分化过程中不同组分有着显著的改变。” 这些发现有望为理解干细胞的分化机制提供新的视角,推进再生医学的发展。此外,他们还在模拟了不同的药物分子进入细胞的场景,INSPIRE也成功“拍摄”了不同组分在细胞内“同框”的场景。

图3.阿尔茨海默症小鼠的脑区成像。

图4. 秀丽隐杆线虫的 INSPIRE 成像。
INSPIRE还在患病小鼠脑的纹状体区域捕捉到了特殊的脂质结构,并捕捉到了与胆固醇分子相关的“指纹”。张永庆说“这些发现可能有助于我们更好地理解阿尔茨海默病的发病机制,为这种神经退行性疾病的早期诊断和治疗提供新思路。”此外,课题组还尝试将INSPIRE用于生命体成像,并在线虫中获得了双模态匹配的亚细胞分辨率的脂质分布图像。张永庆认为,这项“强强联合优势互补”的成像技术,有望在生物医学诊断、材料表征和药物研发等方面帮助人们获得更多关于生命的信息。

图5. 张德龙、Hyeon Jeong Lee和俞梦飞等学者组建的多学科研究团队
相关论文“INSPIRE: single-beam probed complementary vibrational bioimaging”(《单光束探测的互补模态振动光谱生物成像》)12月12日发表于Science Advances杂志。该论文的共同第一作者是pp电子游戏平台官网的博士生傅鹏程和张永庆。pp电子游戏平台官网的张德龙研究员、生仪学院的Hyeon Jeong Lee研究员和医学院的俞梦飞研究员为本论文的共同通讯作者。其他作者包括pp电子游戏平台官网博士生王思铭和朱诗尧院士、医学院博士生叶鑫和吴云鸿。该研究得到了国家自然科学基金(12074339,82372011,32050410293,82122014),中央高校基本科研业务专项资金(2020QNA5027),以及量子科学技术创新计划(2021ZD0303200)的支持。
论文链接:
https://www.science.org/doi/10.1126/sciadv.adm7687

