各实验室:
为进一步规范pp电子实验室危险废物管理,强化实验室危险废物分类、暂存及处置等各环节的全生命周期安全管理,保障广大师生人身安全和校园稳定,学院整理了相关管理规范及学校要求,如下:
1. 暂存区管理
实验室危险废物暂存区应远离火源、热源及不相容物质,避免日晒、雨淋。存放两种及以上不相容的危险废物时,应区分不同区域,并切实做好 “三标”---地标、墙标、桶标的警示标识张贴工作:地面上涂覆或张贴黄色警戒线,墙面上张贴危险废物分类警示标识,承装桶上张贴危险废物的危险性警示标识。暂存区应根据危险废物类别配备防溢洒、防渗漏的设施并制定应急预案,严禁将实验废液直接排入下水道,严禁将危险废物与生活垃圾混装。


2.分类管理
学校教学、科研实验产生的危险废物常为化学类废物和生物类废物:化学类废物包括有机废液和非有机化学废物(无机废液、废瓶装化学试剂、空瓶等);生物类废物包括一般生化固废、感染性废物、损伤性废物、动物尸体等。
化学类废物:废液须用25L或50L专业废液桶包装,装桶时留出25%空间,张贴pp电子游戏平台官网化学废弃物专用标签并确保填写信息准确(标签可在学校材料与化学品采购管理平台采购,下同);废瓶装化学试剂须原瓶包装、确保密闭、避免泄漏、竖立放置于蓝色废物专用塑料箱内,并用网格隔开;空瓶等废实验器皿中不得有残留化学品,保留原标签并确保密封。
生物类废物:一般生化固废(包括手套、口罩、沾染试剂的纸巾等)须用黄色专用塑料袋进行包装;感染性废物须先采用高压蒸汽灭菌或消毒液浸泡进行灭活消毒;损伤性废物须用锐器盒等容器妥善包装,避免外露伤人;动物尸体等病理性废物须用医疗废物袋密封,放置在专用冷柜中冷冻暂存。生物类废物均需张贴pp电子游戏平台官网生化固废专用标签并确保填写信息准确。
实验室危险废物在妥善包装、明确分类与责任信息后,应于规定时间送至各校区实验废物中转站,并做好登记工作。
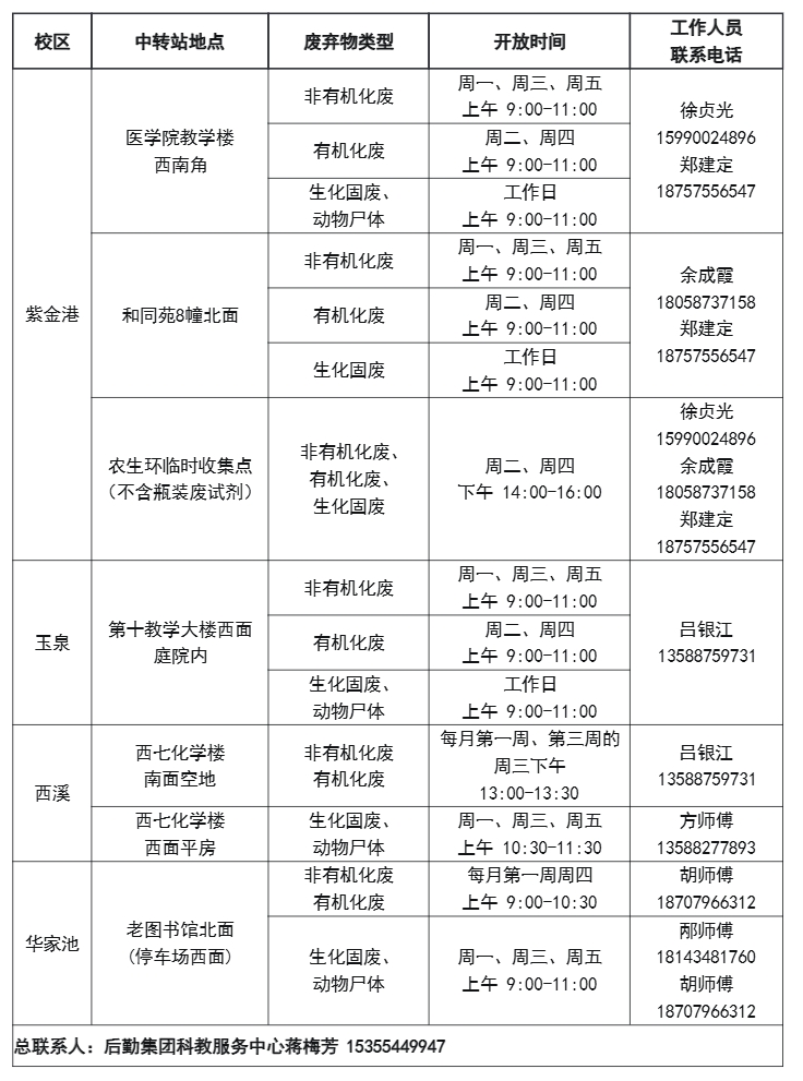
附:实验废弃物各校区中转站暂存点:(如有变动,以设备处通知为准)


